学校微信公众号

【数学组】四年级数学组开学第一天集体备课

作者:严敏    点击数:1486

随着处暑的到来,天气的逐渐凉爽,老师们也开始准备新一学期的工作了!

今天是返校的第一天,各学科各年级都开始集体备课了。四年级数学迎来了实力强劲的欧小丽老师和赵婷婷老师的加入。

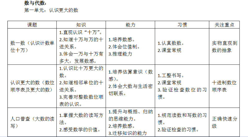
今天的集体备课,四年级数学组按照学校的备课要求,对本册的知识内容进行了梳理,对重点单元和难点单元有了框架性的了解,也对本学期教学时间的安排有了一个初步的计划。

根据课时教学“三画一思”的备课要求,我们还梳理了教学流程图,在课本问题串的基础上进行扩充,并根据备课情况完善了课件。

明天,我们的集体备课仍将继续……




地址:成都高新区锦尚西二路299号    后台管理

主办:成都市泡桐树小学(天府校区)与成都市永风扬信息技术有限公司联合制作

备案号:蜀ICP备15031274号-1  

川公网安备 51019002001180号